Game Design
I enjoy mathematical and logical thinking as well as being artistic and creative.
Game design combines both.
My passion for puzzles and for coming up with game ideas, rules and mechanics has been with me ever since I was a child.
What I Offer
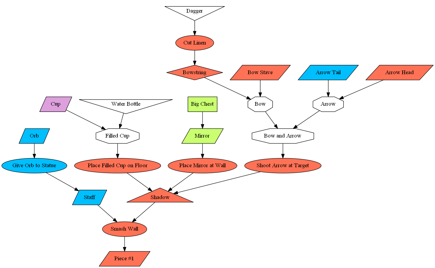
- I use a structured and methodical approach to game design, for example by making diagrams and flowcharts and/or a well-organized game design document.
- Brainstorming sessions on my own or in a team allow me to come up with many ideas
for game concepts, mechanics and levels and develop them further.
- With my bachelor's degree in mathematics, I have mathematical skills that are useful for creating balanced game mechanics and probabilities.
- I have the ability and drive to create new puzzles within an established set of rules, as well as to create a new type of puzzle and its rules.
- I believe in the importance of testing prototypes, both by game designers themselves and by unrelated players. My own testing is strict and thorough, considering even very unlikely edge cases that may have been overlooked before.





