Project Portfolio
Riley Kline: Circle of Suspects
| Game | Design | Writing | Development |
Riley Kline is on the way to the exam that will finally make her an interplanetary investigator.
Aboard the spaceship, she discovers a mysterious murder that should have been impossible.It's up to Riley and her friend Torin to find the truth behind the murder and how it relates to Riley's past.
Riley Kline: Circle of Suspects
is an interactive visual novel where you investigate a murder mystery in a futuristic setting. As Investigator in Training Riley Kline, you traverse the spaceship where the murder took place, examine crime scenes, collect evidence, interrogate witnesses and discuss your reasoning with other investigators until you solve the crime.
This game was made for my (successful) application for the Animation and Game
study programme at the Darmstadt University of Applied Sciences.
The Invisible Labyrinth
| Game | Design | Development |
In
The Invisible Labyrinth, you and others enter a randomly generated labyrinth.Each turn, everyone rolls a die to see how far they can move.The first to reach the exit wins.However, there's a catch: All the walls are invisible!
The Invisible Labyrinth
is a multiplayer puzzle game where players compete to traverse a labyrinth without knowing where the walls are, having to deduce their locations from everyone's movements, even though they have limited information on what other players are doing.
During my first semester of studying Animation and Game, I got the task to create an animation or game project on my own within a single week. The result was this game.
The one-week projects were not graded, but The Invisible Labyrinth was popular among players.
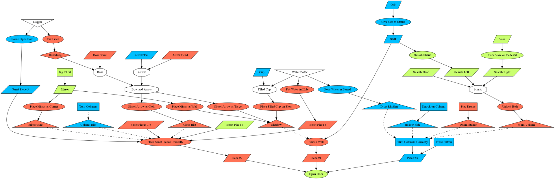
Perpetomb
| Game | Design | Writing | Development |
Khalid will die in five minutes.Then, he will die again.He is trapped in a time loop inside a pyramid.Help him escape!
In Perpetomb, the ambitious teenage thief
Khalid has to break out of a deadly
time loop
that keeps him trapped in the pyramid
he just robbed.
In this 1st person escape-the-room adventure game, you, in the shoes of Khalid, solve the puzzles of the pyramid, explore the pharaoh's story and manage information from previous lives.
Will you make it out of this ancient Egyptian prison with the treasure... and your life?
This game was made by a team of five people as a 2nd semester project for the Animation and Game
study programme at the Darmstadt University of Applied Sciences.
Space Jazz
| Game | Writing | Development |
As your attempt to create a teleporter goes wrong, you end up stranded in what looks like an American diner from the 50s, except that it is filled with robots and aliens
who barely know what a human is.
Explore the diner and talk to the other guests until you find your way home.
Space Jazz
is an interactive virtual reality experience
where you explore the eponymous retro-styled diner, interact with various robots and alien species, uncover the story of the others and of humanity, all with the ultimate goal of going home.
This game is being made by a team of five people as a 3rd semester project for the Animation and Game
study programme at the Darmstadt University of Applied Sciences.
Production is currently in progress.















